Git 使用手册
Git 配置
配置 Git Config
可以直接使用 https,方便代理,无需使用 ssh
# 配置UserName 和 Email
$ git config --global user.name "weimiku"
$ git config --global user.email "1570682285@qq.com"
$ mkdir .ssh
$ cd ~/.ssh
# 生成 RSA Key
$ ssh-keygen -t rsa -C "1570682285@qq.com"
Generating public/private rsa key pair.
Enter file in which to save the key (/Users/weicools/.ssh/id_rsa): WeicoolsGitHub
Enter passphrase (empty for no passphrase):
Enter same passphrase again:
Your identification has been saved in WeicoolsGitHub.
Your public key has been saved in WeicoolsGitHub.pub.
weicools$ cat ~/.ssh/WeicoolsGitHub.pub
xxx...xxx 1570682285@qq.com
复制 WeicoolsGitHub.pub 内容到 Git 上的 SSH key 配置中
检查 Git Config
$ git config --list
$ git config user.name
Git 项目创建和提交
# 创建一个项目hello-world
$ mkdir ~/hello-world
# 进入这个项目
$ cd ~/hello-world
# 初始化Git
$ git init
# new README文件
$ touch README
# add README文件
$ git add README
# 提交更新,并注释信息“first commit”
$ git commit -m 'first commit'
# 连接远程GitHub项目
$ git remote add origin git@github.com:xxx/yyyy.git
# 将本地项目更新到GitHub
$ git push -u origin master
# 后续提交 git push 即可
$ git push
常用命令
https://www.ruanyifeng.com/blog/2015/12/git-cheat-sheet.html
Git 配置 Q & A
为仓库设置 Git 用户名
$ git config user.name "name"
$ git config user.email "email"
绑定 Remote Repository
$ git remote set-url origin https://github.com/user/repository.git
$ git branch --set-upstream-to origin/master master
添加 Remote Repository
$ git remote add origin https://github.com/user/repository.git
git 删除本地和远程文件
# 删除文件:
git rm 文件名
# 删除文件夹:
git rm -r 文件夹名
# 注意
# 要删除文件必须先添加到仓库才可以进行上述操作命令,因为git基于仓库进行操作
# 删除文件夹时,文件夹不能为空,否则不能找到文件夹从而无法删除
工作过程中若误提交了文件到仓库上,比如node_modules,此时想只删除远程仓库文件,不删除本地文件,可使用下面命令
# 只删除了仓库中的缓存,实际文件不会删除
git rm --cached 文件(夹)
git commit -m '备注'
git push origin 分支
Permission denied (手动 add RSA 密钥)
如果输入 $ ssh -T git@github.com 出现错误提示:Permission denied (publickey). 因为新生成的 key 不能加入 ssh 就会导致连接不上 github。
解决办法:输入$ ssh-add ~/.ssh/id_rsa,再输入对应 SSH 密码即可
$ ls -ah
. WeicoolsGitHub config WeicoolsGitHub.pub known_hosts
$ ssh-add ~/.ssh/WeicoolsGitHub
$ ssh -T git@github.com
Hi weimiku! You've successfully authenticated, but GitHub does not provide shell access.
恢复删除分支
当我们使用 git branch -D 删除一个本地分支后,怎样才能恢复呢?
$ 显示历史提交,找到分支对应的最后一笔提交的commit-id
git log -g
# 以指定commit为基础创建分支
$ git checkout -b {branch-name} {commit-id}
ssh-add 相关问题
生成新 SSH 密钥并添加到 ssh-agent
错误:权限被拒绝(公钥)
Git 是否必须每次添加 ssh-add
配置多个 ssh 密钥对并且永久多 ssh 管理
Fork 项目
在 GitHub 上 Fork
参考 https://github.com/selfteaching/the-craft-of-selfteaching/issues/67
GitHub Fork 实践
以 material-components-android 项目为例:
# Clone远程仓库
$ git clone git@github.com:weikeet/material-components-android.git
# 查看远程仓库的路径
$ git remote -v
origin git@github.com:weikeet/material-components-android.git (fetch)
origin git@github.com:weikeet/material-components-android.git (push)
# 设置Repository upstream
$ git remote add upstream git@github.com:material-components/material-components-android.git
# 查看远程仓库的路径
$ git remote -v
origin git@github.com:weikeet/material-components-android.git (fetch)
origin git@github.com:weikeet/material-components-android.git (push)
upstream git@github.com:material-components/material-components-android.git (fetch)
upstream git@github.com:material-components/material-components-android.git (push)
# 抓取原仓库的更新
git fetch upstream
# 执行命令 git checkout master 切换到 master 分支
git checkout master
# 合并远程的master分支
git merge upstream/master
使用 SubModule
参考:
imtianx: Git 子模块
官方文档:Git 工具 - 子模块
工作中,可能会遇到在一个 Git 仓库 中添加 其他 Git 仓库的场景。比如,在项目中引用第三方库。或者在模块化开发中,某些公共的模块是需要单独维护的,使用单独的仓库比较方便,但是在项目中需要引用,就会出现这样的场景。这里使用 Git 的 git submodule 命令为一个 git 项目 添加 子git项目
可以使用 git submodule --help 查看所有相关命令。 为了方便说明,这里在主项目 MainProject 中加两个子模块 liba 和 libb .
1. 添加子模块
进入 MainProject 使用 git submodule add 进行添加,操作命令:
$ git clone https://github.com/imtianx/MainProject.git
cd MainProject/
$ git submodule add https://github.com/imtianx/liba.git
如下图:
使用 git submodule add https://github.com/imtianx/libb.git 添加 libb 子模块。 对于上图: 文件夹 liba 为新增加的子模块目录, .gitmodules 中存放的为子模块的信息,使用 cat 或 vim 查看内容为:
[submodule "liba"]
path = liba
url = https://github.com/imtianx/liba.git
[submodule "libb"]
path = libb
url = https://github.com/imtianx/libb.git
.gitmodules 文件:保存项目 URL 与已经拉取的本地目录之间的映射,有多个子模块则含有多条记录,会随着版本控制一起被拉去和推送的。
此时文件目录树如下:
.
├── README.md
├── liba
│ ├── README.md
│ ├── a.txt
│ └── a2.txt
├── libb
│ ├── README.md
│ ├── b.txt
│ └── b2.txt
└── test.text
最后,提交添加的子模块到主目录
$ git commit -m "add liba and libb submodules"
[master 6b15e30] add liba and libb submodules
3 files changed, 8 insertions(+)
create mode 100644 .gitmodules
create mode 160000 liba
create mode 160000 libb
2. 更新子模块
往往子模块是单独开发的,这里以更新 liba 为例(为了测试,这里先在 liba 仓库添加了一个文件):
$ cd liba
$ git fetch
$ git merge origin/master
操作结果如下图,注意需要进入子模块目录:
此外,还可以在主目录下 直接用下面的命令更新 libb子模块:
git submodule update --remote liba
使用下面的方式,更新 libb 的 dev 分支:
$ git config -f .gitmodules submodule.libb.branch dev
$ git submodule update --remote
如下图:
这里对
.gitmodules加了-f参数,修改提交后对所有用户有效。
3. 删除子模块
在日常开发中,有添加,当然也会有删除 子模块的需求。 这里主项目包含两个子模块:liba、libb,以删除 liba 为例说明:
- 使用
git rm --cached liba将 liba 从版本控制中删除(本地仍保留有),若不需要可不带--cached进行完全删除。 - 使用
vim .gitmodules可打开 vim 编辑,删除对应的内容
[submodule "liba"]
path = liba
url = https://github.com/imtianx/liba.git
branch = dev
- 使用
vim .git/config可打开 vim 编辑,删除对应的内容
[submodule "liba"]
url = https://github.com/imtianx/liba.git
active = true
- 使用
rm -rf .git/modules/liba, 删除.git 下的缓存模块,最后提交项目。
经过上面的删除后还可以进行添加子模块。
4. 克隆含子模块的仓库
若需要克隆含有子模块的仓库,直接 进行克隆是无法拉取之模块的代码,可加上 –recursive 参数,如下:
git clone --recursive https://github.com/imtianx/MainProject.git
或者使用下面的三部操作:
git clone https://github.com/imtianx/MainProject.git
git submodule init
git submodule update
Git 分支开发规范
参考内容
Git 分支管理策略 > 您必须知道的 Git 分支开发规范 > 如何写好 Git commit messages > git commit 规范指南 > Which characters are illegal within a branch name?
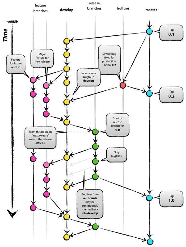
Git 是目前最流行的源代码管理工具。 为规范开发,保持代码提交记录以及 git 分支结构清晰,方便后续维护,现规范 git 的相关操作。

分支管理
分支命名
master 分支
- master 为主分支,也是用于部署生产环境的分支,确保 master 分支稳定性
- master 分支一般由 develop 以及 hotfix 分支合并,任何时间都不能直接修改代码
develop 分支
- develop 为开发分支,始终保持最新完成以及 bug 修复后的代码
- 一般开发的新功能时,feature 分支都是基于 develop 分支下创建的
feature 分支
- 开发新功能时,以 develop 为基础创建 feature 分支
- 分支命名: feature/ 开头的为特性分支, 命名规则: feature/user_module、 feature/cart_module
release 分支
- release 为预上线分支,发布提测阶段,会 release 分支代码为基准提测
当有一组feature开发完成,首先会合并到develop分支,进入提测时,会创建release分支。
如果测试过程中若存在bug需要修复,则直接由开发者在release分支修复并提交。
当测试完成之后,合并release分支到master和develop分支,此时master为最新代码,用作上线。
复制代码
hotfix 分支
- 分支命名: hotfix/ 开头的为修复分支,它的命名规则与 feature 分支类似
- 线上出现紧急问题时,需要及时修复,以 master 分支为基线,创建 hotfix 分支,修复完成后,需要合并到 master 分支和 develop 分支
常见任务
增加新功能
(dev)$: git checkout -b feature/xxx # 从dev建立特性分支
(feature/xxx)$: blabla # 开发
(feature/xxx)$: git add xxx
(feature/xxx)$: git commit -m 'commit comment'
(dev)$: git merge feature/xxx --no-ff # 把特性分支合并到dev
复制代码
修复紧急 bug
(master)$: git checkout -b hotfix/xxx # 从master建立hotfix分支
(hotfix/xxx)$: blabla # 开发
(hotfix/xxx)$: git add xxx
(hotfix/xxx)$: git commit -m 'commit comment'
(master)$: git merge hotfix/xxx --no-ff # 把hotfix分支合并到master,并上线到生产环境
(dev)$: git merge hotfix/xxx --no-ff # 把hotfix分支合并到dev,同步代码
复制代码
测试环境代码
(release)$: git merge dev --no-ff # 把dev分支合并到release,然后在测试环境拉取并测试
复制代码
生产环境上线
(master)$: git merge release --no-ff # 把release测试好的代码合并到master,运维人员操作
(master)$: git tag -a v0.1 -m '部署包版本名' #给版本命名,打Tag
复制代码

日志规范
在一个团队协作的项目中,开发人员需要经常提交一些代码去修复 bug 或者实现新的 feature。而项目中的文件和实现什么功能、解决什么问题都会渐渐淡忘,最后需要浪费时间去阅读代码。但是好的日志规范 commit messages 编写有帮助到我们,它也反映了一个开发人员是否是良好的协作者。
编写良好的 Commit messages 可以达到 3 个重要的目的:
- 加快 review 的流程
- 帮助我们编写良好的版本发布日志
- 让之后的维护者了解代码里出现特定变化和 feature 被添加的原因
目前,社区有多种 Commit message 的写法规范。来自 Angular 规范是目前使用最广的写法,比较合理和系统化。如下图:

Commit messages 的基本语法
当前业界应用的比较广泛的是 Angular Git Commit Guidelines
具体格式为:
<type>: <subject>
<BLANK LINE>
<body>
<BLANK LINE>
<footer>
- type: 本次 commit 的类型,诸如 bugfix docs style 等
- scope: 本次 commit 波及的范围
- subject: 简明扼要的阐述下本次 commit 的主旨,在原文中特意强调了几点 1. 使用祈使句,是不是很熟悉又陌生的一个词,来传送门在此 祈使句 2. 首字母不要大写 3. 结尾无需添加标点
- body: 同样使用祈使句,在主体内容中我们需要把本次 commit 详细的描述一下,比如此次变更的动机,如需换行,则使用 |
- footer: 描述下与之关联的 issue 或 break change,详见案例
Type 的类别说明:
- feature: 添加新特性/新功能
- upgrade: 功能升级或代码变更
- fix: 修复 bug
- docs: 仅仅修改了文档或 README
- style: 仅仅修改了空格、格式缩进、或者主题 UI 变更 等等,不改变代码逻辑
- refactor: 代码重构,没有加新功能或者修复 bug
- perf: 增加代码进行性能测试
- test: 增加测试用例
- chore: 改变构建流程、或者增加依赖库、工具等
Commit messages 格式要求
对于 Git Commit Message 并明确的标准,但也有一些好的原则:
- 使提交信息业务相关
- 提交信息中写明类型
- 必要时要写描述(Decription)
- 提交主题尽量简短
- 尽量使用英文
# 标题行:50个字符以内,描述主要变更内容
#
# 主体内容:更详细的说明文本,建议72个字符以内。 需要描述的信息包括:
#
# * 为什么这个变更是必须的? 它可能是用来修复一个bug,增加一个feature,提升性能、可靠性、稳定性等等
# * 他如何解决这个问题? 具体描述解决问题的步骤
# * 是否存在副作用、风险?
#
# 如果需要的化可以添加一个链接到issue地址或者其它文档
参考
Git 如何写出优雅的 Commit Message
利用 emoji 让的 git commit 生动清晰起来
优雅的提交你的 Git Commit Message
利用 emoji 让的 git commit 生动清晰起来
有一些多人合作的项目同事提了 commit,你还需要花时间去看什么提交了什么,因为什么提交。
有了 emoji 之后,例如看到有条虫 🐛 就知道他这次版本就是改了 bug 了。
非常方便快捷,话不多说,开始吧。
如何食用:commit 时填写以下图标对应代码即可,例如: :bug: 解决下单问题。
🎨 🎨
改进代码结构或者格式。
⚡ ⚡
提高效率。
🔥 🔥
删除代码或文件。
🐛 🐛
修复bug。
🚑 🚑
删除代码或文件。
🔥 🎨
删除代码或文件。
✨ ✨
增加新功能。
📝 📝
书写文档,例如修改readme.md。
🚀 🚀
部署项目。
💄 💄
更新UI和样式文件,例如更新css(前端应该经常都要这个涂唇膏的)。
🎉 🎉
首次提交 first commit。
✅ ✅
添加测试。
🔒 🔒
解决安全问题。
♻ ♻
重构代码。
➕ ➕
添加依赖。
➖ ➖
删除依赖。
🔧 🔧
更改配置文件。
💩 💩
编写需要改进的错误代码(这个emoji也太真实了吧)。
➖ ➖
删除依赖。